Understanding Pierer Mobility (Formerly KTM): A Deep Dive

L.Inkish 34 views
Understanding Pierer Mobility (Formerly KTM): A Deep Dive

Understanding Pierer Mobility (Formerly KTM): A Deep Dive

Let’s dive deep into the fascinating world of Pierer Mobility, formerly known as KTM Industries AG! If you’re into motorcycles, motorsports, or even just the business side of things, this is a name you’ve probably heard. This article will break down what Pierer Mobility is all about, its history, its brands, and its impact on the global motorcycle industry. So, buckle up, guys, it’s gonna be a fun ride!

What Exactly Is Pierer Mobility?

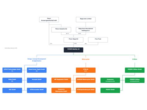
Pierer Mobility AG is more than just a motorcycle manufacturer; it’s a powerhouse in the powered two-wheeler (PTW) industry. Headquartered in Wels, Austria, this company has its fingers in various aspects of the motorcycle world, from design and production to sales and after-sales service. It’s a major player globally, known for its focus on premium brands and cutting-edge technology. Pierer Mobility’s core business revolves around motorcycles, but it also has significant interests in e-bikes and performance components.

The strategic vision of Pierer Mobility extends far beyond simply building bikes. They’re focused on creating a comprehensive ecosystem around two-wheeled mobility. This includes investments in research and development to push the boundaries of motorcycle technology, a strong emphasis on branding and marketing to cultivate a loyal customer base, and a global distribution network to ensure their products reach markets worldwide. Pierer Mobility actively participates in motorsports, using racing as a proving ground for their technology and a platform to build brand recognition. They’ve achieved considerable success in various racing disciplines, further solidifying their reputation for performance and innovation. The company’s commitment to sustainability is also evident in its growing portfolio of electric vehicles and its efforts to reduce the environmental impact of its operations. Pierer Mobility is constantly seeking opportunities to expand its reach through strategic acquisitions and partnerships. This allows them to diversify their product offerings, enter new markets, and leverage the expertise of other companies in the industry. The company’s commitment to innovation is also reflected in its collaborations with universities and research institutions. By fostering these relationships, Pierer Mobility stays at the forefront of technological advancements and ensures a steady stream of talent into its workforce.

A Brief History: From KTM to Pierer Mobility

The roots of Pierer Mobility are deeply intertwined with the history of KTM. KTM, or Kraftfahrzeuge Trunkenpolz Mattighofen , started way back in 1934. However, the KTM we know today really took shape in the 1990s after some restructuring. In 2019, KTM Industries AG was renamed Pierer Mobility AG to better reflect the company’s broader scope and ambitions beyond just the KTM brand.

Pierer Mobility’s transformation from KTM Industries AG signified a strategic shift towards a more diversified and future-oriented approach. This rebranding was not merely a cosmetic change but a reflection of the company’s evolving identity as a comprehensive mobility solutions provider. The name change acknowledged the growing importance of other brands within the group, such as Husqvarna Motorcycles and GASGAS, and the company’s expanding focus on e-mobility solutions. This strategic move also aimed to attract a wider range of investors who might have perceived KTM Industries AG as solely a motorcycle manufacturer. By adopting the Pierer Mobility moniker, the company positioned itself as a leader in the broader personal transportation sector, encompassing motorcycles, e-bikes, and related components. This rebranding coincided with a period of significant growth and expansion for the company. Pierer Mobility strategically acquired other businesses, expanded its production facilities, and invested heavily in research and development. The company’s financial performance also improved significantly during this period, further validating the strategic shift. The name change also helped to create a more cohesive brand identity for the entire group. While each brand within the Pierer Mobility portfolio retains its unique identity and target audience, they all benefit from the shared resources and expertise of the parent company. This synergistic approach has allowed Pierer Mobility to achieve significant economies of scale and compete more effectively in the global market.

Key Brands Under the Pierer Mobility Umbrella

Okay, so who all falls under the Pierer Mobility umbrella? Here’s a rundown of some of the biggest names:

  • KTM: The flagship brand, known for its high-performance motorcycles, especially in off-road and adventure segments.
  • Husqvarna Motorcycles: A historic brand with a strong Scandinavian heritage, now producing stylish and performance-oriented motorcycles.
  • GASGAS: A Spanish brand specializing in trial and enduro motorcycles, known for its vibrant red color scheme.
  • WP Suspension: A leading manufacturer of high-end suspension components, used by many top-level racers and manufacturers.

Each of these brands contributes uniquely to the overall success of Pierer Mobility . KTM’s reputation for off-road performance and racing pedigree provides a strong foundation for the group. Husqvarna Motorcycles brings a touch of Scandinavian design and a focus on premium quality, appealing to a different segment of riders. GASGAS, with its specialization in trial and enduro motorcycles, further expands the company’s reach into niche markets. WP Suspension, as a leading supplier of high-performance suspension components, not only enhances the performance of Pierer Mobility’s motorcycles but also generates revenue through sales to other manufacturers and aftermarket customers. The strategic integration of these diverse brands allows Pierer Mobility to cater to a wide range of riders and preferences, maximizing its market share and profitability. The company actively manages its brand portfolio to ensure that each brand maintains its distinct identity and target audience. This involves careful attention to product development, marketing, and distribution strategies. Pierer Mobility also invests in its brand image through sponsorships and participation in motorsports events. The success of its brands is a testament to the company’s effective brand management strategies and its ability to create compelling products that resonate with riders around the world. The company’s commitment to innovation is also reflected in its brand development efforts. Pierer Mobility continuously explores new technologies and design concepts to create motorcycles that are both visually appealing and technologically advanced.

Pierer Mobility’s Impact on the Motorcycle Industry

Pierer Mobility has significantly impacted the motorcycle industry in several ways. They’ve pushed the boundaries of technology, especially in areas like engine design, suspension, and electronics. They’ve also been aggressive in acquiring and revitalizing brands, bringing fresh energy and innovation to the market. Furthermore, their commitment to motorsports has elevated the level of competition and inspired advancements across the industry.

Pierer Mobility’s impact on the motorcycle industry extends beyond technological innovation and brand revitalization. The company’s strategic vision and aggressive expansion strategies have reshaped the competitive landscape and influenced the direction of the industry as a whole. Their focus on premium brands and high-performance motorcycles has raised the bar for quality and performance, pushing other manufacturers to invest in research and development to stay competitive. Pierer Mobility’s success has also demonstrated the viability of a multi-brand strategy in the motorcycle industry. By acquiring and managing a diverse portfolio of brands, the company has been able to cater to a wider range of riders and preferences, maximizing its market share and profitability. Their commitment to sustainability is also influencing the industry’s approach to environmental responsibility. Pierer Mobility’s investments in electric motorcycles and other eco-friendly technologies are setting a new standard for sustainable mobility solutions. The company’s success has also inspired other manufacturers to explore alternative powertrains and reduce the environmental impact of their operations. Pierer Mobility’s influence on the motorcycle industry is likely to continue to grow in the years to come. As the company continues to expand its operations and invest in innovation, it will undoubtedly play a key role in shaping the future of motorcycling. Their proactive approach to emerging technologies, their commitment to brand building, and their global reach position them as a leader in the industry.

The Future of Pierer Mobility

So, what does the future hold for Pierer Mobility ? Well, they’re definitely betting big on electric mobility, with plans to expand their e-bike and electric motorcycle offerings. They’re also likely to continue acquiring and partnering with other companies to further strengthen their position in the market. And, of course, we can expect them to keep pushing the limits of performance and technology in their traditional motorcycle business.

Looking ahead, Pierer Mobility is poised to capitalize on several key trends shaping the future of the motorcycle industry. The growing demand for electric vehicles presents a significant opportunity for the company to expand its market share and establish itself as a leader in e-mobility. Pierer Mobility’s existing expertise in motorcycle design and manufacturing, combined with its investments in battery technology and electric powertrain development, positions them well to compete in this rapidly growing segment. The increasing urbanization and traffic congestion in many cities around the world are also driving demand for smaller, more maneuverable motorcycles and scooters. Pierer Mobility’s portfolio of brands includes several models that are well-suited for urban environments, giving them a competitive advantage in this market. The growing popularity of adventure riding and off-road motorcycling is another trend that Pierer Mobility is well-positioned to capitalize on. The company’s KTM brand is renowned for its high-performance adventure bikes, and its Husqvarna Motorcycles brand also offers a range of capable off-road machines. Pierer Mobility’s commitment to innovation and its strategic investments in emerging technologies will be critical to its success in the future. The company must continue to push the boundaries of motorcycle design and performance, while also adapting to changing consumer preferences and environmental regulations. By embracing these challenges and opportunities, Pierer Mobility can solidify its position as a leading force in the global motorcycle industry for many years to come.

In conclusion, Pierer Mobility is a fascinating company with a rich history and a bright future. From its roots as KTM to its current status as a global powerhouse, it has consistently pushed the boundaries of the motorcycle industry. Keep an eye on them, guys – they’re sure to continue making waves in the years to come!