Sequence Of Service (SOS) Explained

L.Inkish 68 views
Sequence Of Service (SOS) Explained

Sequence of Service (SOS) Explained: A Comprehensive Guide

What’s up, guys! Ever wondered what the Sequence of Service (SOS) really means, especially in the restaurant world? It’s more than just a fancy term; it’s the backbone of a smooth and awesome dining experience. Think of it as the secret sauce that makes sure everything flows perfectly from the moment a guest walks in the door until they wave goodbye. Without a solid SOS, things can get chaotic, and nobody wants that, right? This guide will break down the SOS for you, explaining why it’s super important and how it contributes to making every meal memorable. We’ll dive deep into each step, showing you how a well-executed sequence makes a huge difference in customer satisfaction, staff efficiency, and ultimately, the success of any food service establishment. Get ready to understand the art and science behind the perfect service flow!

The Importance of a Well-Defined Sequence of Service

Yo, let’s get real about why a kick-ass Sequence of Service (SOS) is an absolute game-changer for any restaurant, bar, or cafe. Seriously, guys, this isn’t just about having a checklist; it’s about creating a seamless, memorable experience for every single person who walks through your doors. Imagine this: a guest arrives, and instead of being met with confusion or a long wait, they’re greeted warmly, seated promptly, and attended to with genuine care. That’s the magic of a well-defined SOS in action! It ensures that every touchpoint, from the initial greeting to the final farewell, is handled with precision and professionalism. This consistent approach builds trust and loyalty, making guests feel valued and eager to return. Furthermore, a strong SOS significantly boosts operational efficiency. When your team knows exactly what to do and when to do it, bottlenecks are minimized, orders are taken and delivered accurately, and tables turn over smoothly. This not only maximizes revenue but also reduces stress for your staff, leading to a more positive work environment. A defined SOS acts as a roadmap , guiding your service staff through every interaction, ensuring no critical step is missed and that the guest’s needs are anticipated and met. It’s the difference between a good meal and an unforgettable dining experience . Think about it: the little things matter, like presenting the menu correctly, offering recommendations, checking back after the food is served, and ensuring a prompt and accurate bill. These aren’t random acts; they’re part of a deliberate, orchestrated sequence designed for guest satisfaction. Without this structure, service can become disjointed, leading to forgotten requests, longer wait times, and a general feeling of being uncared for. So, yeah, investing time and effort into crafting and training your team on the SOS is absolutely crucial for anyone serious about hospitality.

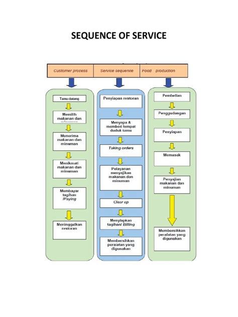
Key Stages of the Sequence of Service

Alright, let’s dive into the nitty-gritty of the Sequence of Service (SOS) and break down the essential stages that make up an amazing guest experience. This is where the rubber meets the road, guys, and understanding each step is crucial for delivering top-notch hospitality. We’re talking about a journey, from that first hello to the final goodbye, and each part plays a vital role.

1. The Welcome and Seating

This is your first impression , and trust me, it’s a biggie! As soon as guests arrive, they should be greeted with a warm, genuine smile and eye contact. A simple, “Welcome to [Restaurant Name]!” or “Good evening, how many are in your party?” sets a positive tone. Prompt seating is key . If there’s a wait, offer a friendly estimate and perhaps suggest a place to wait, like the bar. If you have a reservation system, confirm their details efficiently. Don’t leave them standing around awkwardly; acknowledge them immediately. The way they are escorted to their table also matters – a confident stride, showing them the table, and ensuring it’s clean and properly set. If they need a high chair or have accessibility needs, this is the time to address it proactively. This initial interaction sets the stage for the entire dining experience, so making it welcoming and efficient is paramount.

2. The Initial Approach and Order Taking

Once guests are seated, the service doesn’t stop; it just shifts gears. The server should approach the table within a minute or two, not leaving them feeling forgotten. A friendly introduction – “Hi, I’m [Server’s Name], and I’ll be taking care of you tonight” – builds rapport. The next step is offering drinks and perhaps some bread or appetizers while they peruse the menu. This is also the perfect time to mention any specials or highlight signature dishes. When it comes to taking the actual food order, active listening is your superpower. Repeat the order back to the guest to confirm accuracy and clarify any special requests or dietary restrictions. Never assume ; always double-check. A smooth order-taking process prevents kitchen errors and ensures guest satisfaction. Remember, this is where you start building trust by showing you’re attentive and reliable.

3. Serving Food and Beverages

This stage is all about execution. Once the food and drinks are ready, they need to be served efficiently and correctly. Serve from the correct side (typically left for food, right for beverages, but check your establishment’s standards) and announce the dish as you place it. Ensure everyone at the table receives their correct order. Beverage refills should be monitored and offered proactively before glasses are empty. For shared plates or appetizers, serve them to the center of the table, allowing guests to help themselves. Throughout the meal, the server should be observant, noticing if guests need anything – extra napkins, condiments, or drink refills. The goal is to be present without being intrusive, anticipating needs before they’re even voiced. This continuous attention is what elevates good service to great service.

4. Table Maintenance and Check-Backs

While guests are enjoying their meals, the job isn’t done. Table maintenance is crucial. This involves clearing empty plates, glasses, and silverware discreetly and efficiently as guests finish courses. Don’t let dirty dishes clutter the table; it detracts from the ambiance and the dining experience. Equally important is the check-back . This is typically done a few minutes after the main course has been served – usually after the first or second bite. A simple, “How is everything tasting tonight?” or “Is everything prepared to your satisfaction?” shows you care about their experience. This is your opportunity to address any issues immediately. If a guest isn’t happy, apologize sincerely , and take prompt action to rectify the situation. This proactive approach can often turn a potential complaint into a positive resolution, demonstrating your commitment to guest satisfaction.

5. Presenting the Bill and Payment Processing

When guests are finished with their meal, and it’s clear they are ready, it’s time to present the bill. Ask discreetly if they’re ready for the check, “Would you like to see the bill now?” Present it in a clean bill folder. Accuracy is paramount here. Double-check that all items are correct, especially if there were any special requests or adjustments made during the meal. Process payments promptly and efficiently, whether it’s cash, credit card, or mobile payment. Return change or the card and receipt quickly. Handle the transaction with the same professionalism and attention to detail as the rest of the service. A smooth payment process leaves a final positive impression, reinforcing the overall quality of the service.

6. The Farewell and Follow-Up

This is the last touchpoint, so make it count! As guests depart, offer a sincere thank you – “Thank you for dining with us!” or “We hope to see you again soon.” Make eye contact and smile. If possible, escort them to the door. A warm farewell reinforces the positive experience and encourages repeat business. Some establishments also have a follow-up strategy, such as an email survey or a loyalty program reminder, but the personal interaction at the end of the meal is irreplaceable. A positive goodbye leaves a lasting impression , making guests feel appreciated and welcomed, and much more likely to become regulars. This final interaction is just as important as the initial welcome.

How a Strong SOS Impacts Guest Satisfaction

Guys, let’s talk about how a killer Sequence of Service (SOS) directly translates into happy customers – and who doesn’t want that? It’s pretty simple, really: when everything flows smoothly, guests feel pampered, valued, and well taken care of. Imagine sitting at a table, and your server is always there just when you need them, anticipating your drink refills, clearing plates without you even noticing, and checking in at the perfect moments. That kind of attentiveness makes you feel like the VIP you are! A well-executed SOS minimizes wait times , ensures orders are accurate, and creates a sense of order and calm, even when the restaurant is buzzing. This predictability and reliability build trust. Guests know what to expect, and they expect a great experience, which is exactly what they get. When a restaurant gets the SOS right, it shows they care about the details. They’ve thought about the entire guest journey and crafted it to be as enjoyable as possible. This attention to detail is what turns a one-time visitor into a loyal regular. Furthermore, when issues do arise (because let’s be real, sometimes they do!), a strong SOS includes protocols for handling them gracefully. A quick check-back allows servers to catch a problem early, apologize sincerely, and make it right. This ability to recover from a mistake often leaves a guest more satisfied than if nothing had gone wrong in the first place! It demonstrates professionalism and a genuine commitment to guest happiness. So, when we talk about guest satisfaction, a solid SOS isn’t just a nice-to-have; it’s a fundamental driver of positive experiences, repeat business, and glowing reviews. It’s the foundation upon which memorable dining moments are built, making guests feel like they’ve had a truly special occasion, every time they visit.

Training Your Team on the Sequence of Service

Alright, team, listen up! Having an amazing Sequence of Service (SOS) is one thing, but making sure your entire crew is on board and executing it flawlessly is where the real magic happens. Training is absolutely non-negotiable , guys. You can’t just hand someone a menu and expect them to be a service ninja. You need to invest time and resources into properly educating your staff on every single stage of the SOS. Start with the basics: explain why the SOS is important – how it benefits them, the guests, and the business. Then, break down each step in detail. Role-playing is your best friend here! Have your servers practice greeting guests, taking orders, handling difficult situations, and presenting bills. Simulate real-life scenarios to build their confidence and competence. Don’t forget to cover specific standards, like how to approach a table, how to present the specials, the correct way to carry plates, and the timing for check-backs. Consistency is key . Everyone on the team should be performing the SOS in a similar, high-quality manner. This might mean establishing clear service standards and providing ongoing coaching and feedback. Regular team meetings to discuss service, share successes, and address challenges can also be incredibly effective. Remember, a well-trained team is an empowered team. When your staff understands and believes in the SOS, they’ll naturally deliver exceptional service, making every guest feel special. Invest in your people , and they’ll invest in your guests’ experience. It’s a win-win, people!

Conclusion: Elevating the Dining Experience with SOS

So there you have it, folks! We’ve journeyed through the ins and outs of the Sequence of Service (SOS) , and hopefully, you now see it for the powerhouse it is. It’s the detailed roadmap that guides your team, ensuring every guest receives a consistent, high-quality, and memorable experience. From that crucial first welcome to the final, warm farewell, each step in the SOS is designed to build rapport, anticipate needs, and create a seamless flow that leaves customers feeling delighted. A well-defined and flawlessly executed SOS isn’t just about efficiency; it’s about crafting an emotional connection with your guests. It shows you care, you’re professional, and you’re dedicated to providing an exceptional dining experience. By prioritizing training and consistently reinforcing the importance of each stage, you empower your staff to become true hospitality professionals. This commitment to service excellence is what distinguishes great establishments from the rest, fostering loyalty, driving repeat business, and ultimately, ensuring the long-term success of your venture. So, go forth, implement a rock-solid SOS, and watch your guest satisfaction soar! Cheers!