MLX90615: Understanding And Using The IR Thermometer

L.Inkish 1 views
MLX90615: Understanding And Using The IR Thermometer

MLX90615: Understanding and Using the IR Thermometer

Hey guys! Ever wondered how those cool contactless thermometers work? Or maybe you’re tinkering with a project that needs to measure temperature without actually touching anything? Then you’re in the right place! Today, we’re diving deep into the MLX90615 , a nifty little infrared (IR) thermometer that’s super handy for all sorts of applications. Let’s break down what it is, how it works, and how you can use it in your projects.

What is the MLX90615?

The MLX90615 is a fully integrated infrared thermometer in a tiny TO-46 package. This little sensor measures the temperature of an object without making any physical contact. It uses infrared radiation, which is essentially heat energy emitted by all objects. The sensor detects this radiation and converts it into a temperature reading. What makes the MLX90615 so cool is its simplicity and accuracy. It’s designed to be easy to use, making it perfect for both beginners and experienced makers. It communicates via a standard SMBus protocol, which is very similar to I2C, making it compatible with a wide range of microcontrollers like Arduino, Raspberry Pi, and ESP32. The MLX90615 comes pre-calibrated from the factory, meaning you don’t have to go through a complicated calibration process to get accurate readings. This saves you a lot of time and effort, allowing you to focus on your project rather than struggling with calibration. The sensor also has a high degree of accuracy, typically around ±0.5°C in the medical temperature range, making it suitable for applications where precise temperature measurement is critical. Beyond its accuracy and ease of use, the MLX90615 is also quite robust. It can operate in a wide temperature range, typically from -40°C to +85°C for the ambient temperature and -40°C to +115°C for the object temperature. This makes it suitable for a variety of environments, from cold outdoor conditions to warmer indoor settings. One of the key features of the MLX90615 is its ability to measure both the object temperature (TO) and the ambient temperature (TA) of the sensor itself. This allows for more accurate temperature compensation, as the sensor can account for its own temperature when calculating the object temperature. This is particularly important in applications where the sensor’s temperature might fluctuate, such as in portable devices or outdoor installations. Overall, the MLX90615 is a versatile and reliable infrared thermometer that offers a great balance of accuracy, ease of use, and robustness. Its compact size and standard communication interface make it easy to integrate into a wide range of projects, from simple temperature monitoring applications to more complex industrial control systems. Whether you’re building a contactless thermometer, a smart home device, or an industrial sensor, the MLX90615 is a great choice for your temperature sensing needs.

How Does It Work?

The MLX90615 works on the principle of infrared radiation. All objects with a temperature above absolute zero emit infrared radiation. The amount and wavelength of this radiation depend on the object’s temperature and emissivity (a measure of how well an object emits infrared radiation compared to a black body). The MLX90615 has a special sensor that detects this infrared radiation. Inside the sensor, there’s a thermopile, which is a series of thermocouples connected together. When infrared radiation hits the thermopile, it generates a voltage. This voltage is proportional to the temperature difference between the object and the sensor itself. The sensor measures this voltage and uses it to calculate the object’s temperature. But it’s not as simple as just measuring the voltage. The sensor also needs to compensate for its own temperature, which can affect the accuracy of the reading. That’s why the MLX90615 also includes a built-in temperature sensor to measure its own ambient temperature (TA). The MLX90615 uses a sophisticated algorithm to correct the object temperature (TO) reading based on the ambient temperature. This ensures that the temperature measurement is accurate, even if the sensor’s temperature changes. In addition to temperature compensation, the MLX90615 also takes into account the emissivity of the object being measured. Emissivity is a property of the object’s surface that affects how much infrared radiation it emits. Different materials have different emissivities. For example, a shiny metal surface has a low emissivity, while a black matte surface has a high emissivity. The MLX90615 allows you to set the emissivity value in its internal registers. This allows you to optimize the accuracy of the temperature measurement for different types of objects. The sensor also performs several other internal calibrations and compensations to ensure accurate and reliable readings. These include offset compensation, gain compensation, and non-linearity correction. All of these corrections are performed automatically by the sensor, so you don’t have to worry about implementing them yourself. The MLX90615 then outputs the temperature readings in digital form via the SMBus interface. You can then read these values using a microcontroller and display them on a screen, log them to a file, or use them to control other devices. Overall, the MLX90615 is a sophisticated device that uses a combination of infrared sensing, temperature compensation, and signal processing to accurately measure the temperature of objects without contact. Its built-in features and ease of use make it a valuable tool for a wide range of applications.

Key Features of the MLX90615

When we talk about the MLX90615 , it’s essential to highlight its standout features. These features make it a go-to choice for many temperature sensing applications. First off, its contactless measurement capability is a game-changer. You don’t need to physically touch the object you’re measuring, which is perfect for measuring moving objects, hot surfaces, or objects that need to remain sterile. This is incredibly useful in scenarios like monitoring the temperature of a conveyor belt in a factory or checking the temperature of food without contaminating it. Another key feature is its high accuracy. The MLX90615 boasts an accuracy of ±0.5°C in the medical temperature range, making it suitable for medical devices and applications where precise temperature readings are critical. This level of accuracy ensures reliable and consistent results, which is essential in healthcare and other sensitive applications. The MLX90615 also has a wide operating temperature range. It can operate in ambient temperatures from -40°C to +85°C and measure object temperatures from -40°C to +115°C. This makes it suitable for use in a variety of environments, from cold outdoor conditions to hot industrial settings. This versatility ensures that the sensor can perform reliably in a wide range of applications, regardless of the environmental conditions. Its small size is also a significant advantage. The MLX90615 comes in a compact TO-46 package, which makes it easy to integrate into small devices and projects. This is particularly useful in portable devices, wearable technology, and other applications where space is limited. The sensor’s small size allows designers to create compact and efficient solutions without sacrificing performance. The MLX90615 uses the SMBus communication protocol, which is similar to I2C. This makes it easy to interface with a wide range of microcontrollers, including Arduino, Raspberry Pi, and ESP32. This compatibility simplifies the integration process and allows developers to quickly incorporate the sensor into their projects. Additionally, the MLX90615 is pre-calibrated at the factory. This means you don’t have to worry about calibrating the sensor yourself, saving you time and effort. The factory calibration ensures that the sensor provides accurate readings right out of the box, simplifying the setup process and allowing you to focus on your application. The sensor also features low power consumption. This makes it ideal for battery-powered devices and applications where energy efficiency is important. The MLX90615 ’s low power consumption helps extend battery life and reduce energy costs, making it a sustainable choice for various applications. Overall, the MLX90615 ’s key features, including contactless measurement, high accuracy, wide operating temperature range, small size, SMBus communication, pre-calibration, and low power consumption, make it a versatile and reliable choice for a wide range of temperature sensing applications. Whether you’re building a medical device, an industrial sensor, or a consumer product, the MLX90615 offers a compelling combination of performance and ease of use.

How to Use It with Arduino

Alright, let’s get our hands dirty! Using the MLX90615 with an Arduino is surprisingly straightforward. Here’s a step-by-step guide:

  1. Wiring:

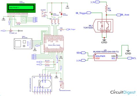
    • Connect the VCC pin of the MLX90615 to the 3.3V or 5V pin on your Arduino (check the sensor’s datasheet for the correct voltage). It’s generally recommended to use 3.3V for better compatibility and lower power consumption.
    • Connect the GND pin to the GND pin on your Arduino.
    • Connect the SDA pin of the MLX90615 to the SDA pin on your Arduino (usually A4 on older Arduinos and a dedicated SDA pin on newer boards like the Arduino Uno R3).
    • Connect the SCL pin of the MLX90615 to the SCL pin on your Arduino (usually A5 on older Arduinos and a dedicated SCL pin on newer boards).
  2. Install the Library:

    • You’ll need a library to communicate with the MLX90615 . A popular choice is the “Adafruit MLX90614 Library” (even though it says MLX90614, it works with the MLX90615 as well!). You can install it through the Arduino IDE Library Manager. Just go to Sketch > Include Library > Manage Libraries, and search for “Adafruit MLX90614”.
  3. The Code:

    #include <Wire.h>
    #include <Adafruit_MLX90614.h>
    
    
    Adafruit_MLX90614 mlx = Adafruit_MLX90614();
    
    
    void setup() {
      Serial.begin(9600);
      Serial.println("Adafruit MLX90614 Test");
      mlx.begin();
    }
    
    
    void loop() {
      Serial.print("Ambient = "); Serial.print(mlx.readAmbientTempC());
      Serial.print("*C\tObject = "); Serial.print(mlx.readObjectTempC()); Serial.println("*C");
      Serial.print("Ambient = "); Serial.print(mlx.readAmbientTempF());
      Serial.print("*F\tObject = "); Serial.print(mlx.readObjectTempF()); Serial.println("*F");
    
    
      Serial.println();
      delay(1000);
    }
    
  4. Explanation:

    • #include <Wire.h> : This line includes the Wire library, which is necessary for I2C communication.
    • #include <Adafruit_MLX90614.h> : This line includes the Adafruit MLX90614 library, which provides functions for interacting with the MLX90615 sensor.
    • Adafruit_MLX90614 mlx = Adafruit_MLX90614(); : This line creates an object of the Adafruit_MLX90614 class, which we’ll use to control the sensor.
    • mlx.begin(); : This line initializes the sensor.
    • mlx.readAmbientTempC() : This function reads the ambient temperature in Celsius.
    • mlx.readObjectTempC() : This function reads the object temperature in Celsius.
    • mlx.readAmbientTempF() : This function reads the ambient temperature in Fahrenheit.
    • mlx.readObjectTempF() : This function reads the object temperature in Fahrenheit.
  5. Upload and Test:

    • Upload the code to your Arduino board.
    • Open the Serial Monitor in the Arduino IDE (Tools > Serial Monitor).
    • You should see the ambient and object temperatures printed in the Serial Monitor every second.

That’s it! You’re now reading temperature data from the MLX90615 using your Arduino. You can point the sensor at different objects and see the temperature readings change in real-time. Remember to keep the sensor clean and avoid pointing it at direct sunlight or other strong heat sources, as this can affect the accuracy of the readings. With this basic setup, you can start building more complex projects that use temperature data to control other devices, monitor environmental conditions, or perform other tasks.

Potential Applications

The MLX90615 isn’t just a cool sensor; it’s a versatile tool with a ton of potential applications . Let’s explore some of the exciting ways you can use it:

  • Contactless Thermometers: This is the most obvious application. Build your own contactless thermometer for checking body temperature or measuring the temperature of objects without touching them. This is particularly useful in medical settings, food safety applications, and industrial environments where hygiene is critical.
  • Home Automation: Integrate the MLX90615 into your smart home system to monitor room temperature, control heating and cooling systems, or detect occupancy based on body heat. You can use the sensor to create intelligent thermostats that automatically adjust the temperature based on occupancy and environmental conditions, saving energy and improving comfort.
  • Industrial Monitoring: Use the MLX90615 to monitor the temperature of machinery, equipment, and processes in industrial settings. This can help you detect overheating, prevent equipment failures, and optimize performance. You can set up alerts to notify you when temperatures exceed certain thresholds, allowing you to take proactive measures to prevent costly downtime.
  • Automotive Applications: Monitor the temperature of engine components, exhaust systems, or cabin temperature in vehicles. This can help improve vehicle performance, prevent overheating, and enhance passenger comfort. You can also use the sensor to detect potential problems before they become critical, such as an overheating engine or a malfunctioning cooling system.
  • Food Safety: Ensure food is stored and cooked at the correct temperature by using the MLX90615 to monitor food temperatures without contamination. This is essential for preventing foodborne illnesses and ensuring the safety of consumers. You can use the sensor to monitor the temperature of refrigerators, freezers, ovens, and other food processing equipment.
  • Environmental Monitoring: Track temperature changes in the environment for weather monitoring, agriculture, or scientific research. You can use the sensor to measure air temperature, soil temperature, or water temperature, depending on your application. This can help you understand environmental trends, optimize agricultural practices, and conduct scientific experiments.
  • HVAC Systems: Optimize your HVAC (Heating, Ventilation, and Air Conditioning) systems. The MLX90615 sensor monitors temperature to improve efficiency and maintain the best conditions. It enables smart adjustments, lowers energy use, and creates comfortable environments.
  • Custom Projects: Let your imagination run wild! The MLX90615 can be used in countless other projects, such as robotics, drones, wearable devices, and more. Its small size, ease of use, and accurate temperature measurement capabilities make it a valuable tool for a wide range of applications. Whether you’re building a temperature-controlled robot, a drone that monitors environmental conditions, or a wearable device that tracks body temperature, the MLX90615 can help you achieve your goals.

Tips and Considerations

Before you jump in, here are a few tips to keep in mind when working with the MLX90615 :

  • Emissivity: Remember that the emissivity of the object you’re measuring affects the accuracy of the reading. Adjust the emissivity setting in the sensor’s registers for different materials. You can find emissivity tables online for various materials, or you can experiment with different settings to find the optimal value for your application.
  • Distance: The distance between the sensor and the object also affects the accuracy of the reading. Keep the sensor within the recommended distance range specified in the datasheet. The further away the sensor is, the larger the area it will measure, which can lead to inaccurate readings if the object is small or has a non-uniform temperature distribution.
  • Obstructions: Make sure there are no obstructions between the sensor and the object you’re measuring. Even small objects like dust or debris can block the infrared radiation and affect the accuracy of the reading. Keep the sensor lens clean and free of any obstructions.
  • Ambient Temperature: The sensor’s ambient temperature can also affect the accuracy of the reading. Make sure the sensor is not exposed to extreme temperatures or rapid temperature changes. If the sensor’s temperature fluctuates significantly, it can affect the accuracy of the temperature compensation algorithm.
  • Power Supply: Use a stable and clean power supply to avoid noise and interference in the readings. Fluctuations in the power supply can affect the sensor’s performance and accuracy. It’s generally recommended to use a regulated power supply with low ripple and noise.
  • Calibration: While the MLX90615 is pre-calibrated, you may want to perform additional calibration for your specific application. This can help improve the accuracy of the readings and compensate for any variations in the sensor’s performance. You can use a reference thermometer to calibrate the MLX90615 and adjust the sensor’s internal registers accordingly.

So there you have it! The MLX90615 is a powerful and versatile infrared thermometer that can be used in a wide range of applications. With its ease of use, high accuracy, and compact size, it’s a great choice for both beginners and experienced makers. Now go out there and start building some awesome projects!